|
My Project v1
Project
|


类 | |
| class | ListItem |
Public 成员函数 | |
| ManageContentScreen () | |
| override void | Enter (object[] parameters) |
| override void | Leave () |
| override void | Update () |
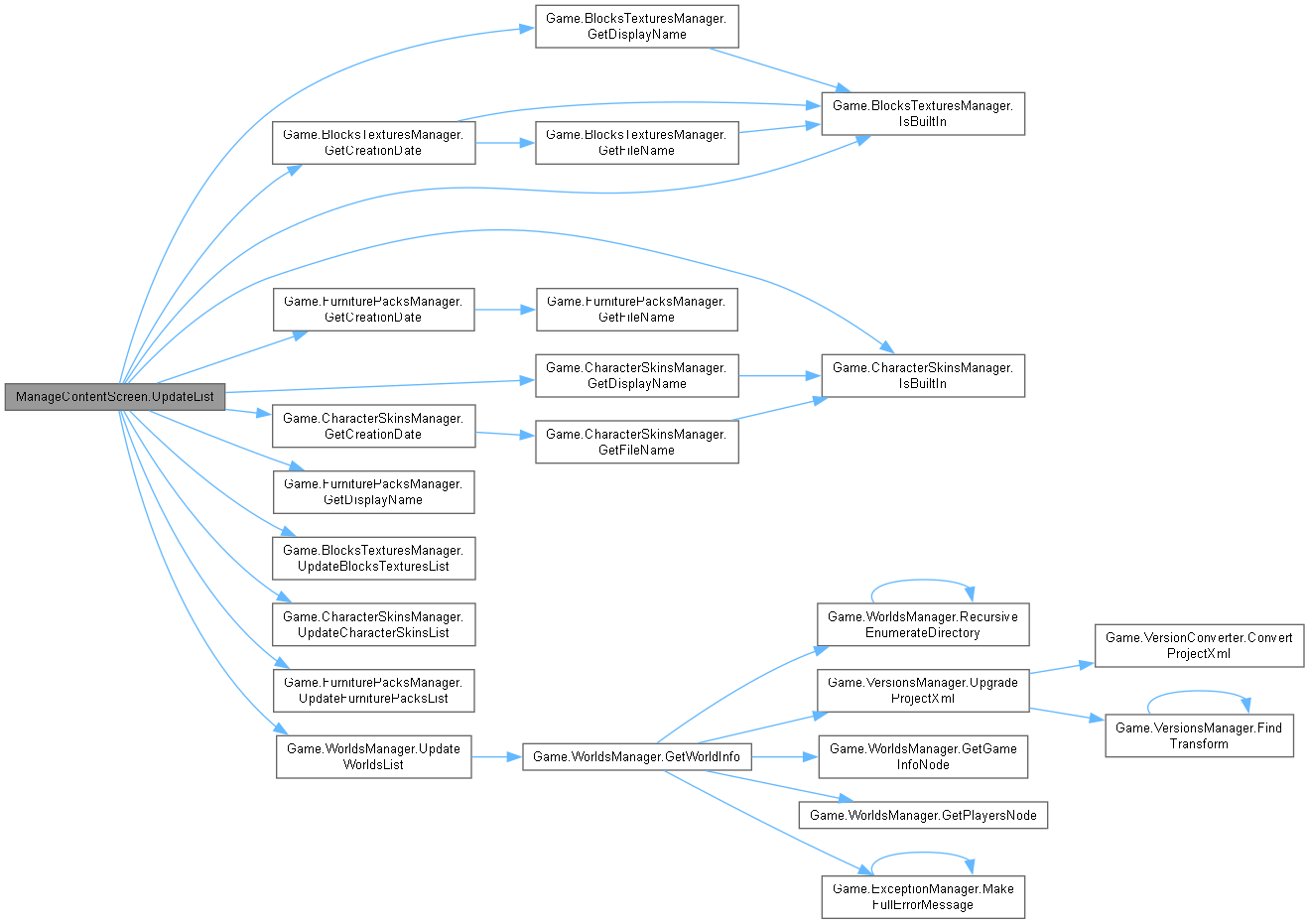
| void | UpdateList () |
Public 成员函数 继承自 Game.Screen | |
| Screen () | |
Public 成员函数 继承自 Game.CanvasWidget | |
| Vector2? | GetWidgetPosition (Widget widget) |
| void | SetWidgetPosition (Widget widget, Vector2? position) |
| override void | WidgetRemoved (Widget widget) |
| override void | MeasureOverride (Vector2 parentAvailableSize) |
| override void | ArrangeOverride () |
Public 成员函数 继承自 Game.ContainerWidget | |
| ContainerWidget () | |
| override void | UpdateCeases () |
| void | AddChildren (Widget widget) |
| void | RemoveChildren (Widget widget) |
| void | ClearChildren () |
| virtual void | WidgetAdded (Widget widget) |
| override void | MeasureOverride (Vector2 parentAvailableSize) |
| override void | ArrangeOverride () |
| override void | Dispose () |
Public 成员函数 继承自 Game.Widget | |
| Widget () | |
| void | LoadContents (object eventsTarget, XElement node) |
| void | LoadProperties (object eventsTarget, XElement node) |
| void | LoadChildren (object eventsTarget, XElement node) |
| bool | IsChildWidgetOf (ContainerWidget containerWidget) |
| virtual void | ChangeParent (ContainerWidget parentWidget) |
| void | Measure (Vector2 parentAvailableSize) |
| void | Arrange (Vector2 position, Vector2 parentActualSize) |
| virtual void | Draw (DrawContext dc) |
| virtual void | Overdraw (DrawContext dc) |
| virtual bool | HitTest (Vector2 point) |
| Widget | HitTestGlobal (Vector2 point, Func< Widget, bool > predicate=null) |
| Vector2 | ScreenToWidget (Vector2 p) |
| Vector2 | WidgetToScreen (Vector2 p) |
| BoundingRectangle | TransformBoundsToParent (Vector2 size) |
| BoundingRectangle | TransformBoundsToGlobal (Vector2 size) |
静态 Public 成员函数 | |
| static string | GetFilterDisplayName (ExternalContentType filter) |
静态 Public 成员函数 继承自 Game.CanvasWidget | |
| static void | SetPosition (Widget widget, Vector2 position) |
静态 Public 成员函数 继承自 Game.ContainerWidget | |
| static void | ArrangeChildWidgetInCell (Vector2 c1, Vector2 c2, Widget widget) |
静态 Public 成员函数 继承自 Game.Widget | |
| static Widget | LoadWidget (object eventsTarget, XElement node, ContainerWidget parentWidget) |
| static bool | TestOverlap (Widget w1, Widget w2) |
| static bool | IsNodeIncludedOnCurrentPlatform (XElement node) |
| static void | UpdateWidgetsHierarchy (Widget rootWidget) |
| static void | LayoutWidgetsHierarchy (Widget rootWidget, Vector2 availableSize) |
| static void | DrawWidgetsHierarchy (Widget rootWidget) |
| static Type | FindTypeFromXmlName (string name, string namespaceName) |
| static Widget | HitTestGlobal (Widget widget, Vector2 point, Func< Widget, bool > predicate) |
| static void | UpdateWidgetsHierarchy (Widget widget, ref bool isMouseCursorVisible) |
静态 Public 属性 | |
| static string | fName = "ManageContentScreen" |
静态 Public 属性 继承自 Game.Widget | |
| static Queue< DrawContext > | m_drawContextsCache = new() |
| static int | LayersLimit = -1 |
| static bool | DrawWidgetBounds = false |
额外继承的成员函数 | |
属性 继承自 Game.CanvasWidget | |
| Vector2 | Size = new Vector2(-1f) [get, set] |
属性 继承自 Game.ContainerWidget | |
| IEnumerable< Widget > | AllChildren [get] |
属性 继承自 Game.Widget | |
| WidgetInput | WidgetsHierarchyInput [get, set] |
| WidgetInput | Input [get] |
| Matrix | LayoutTransform [get, set] |
| Matrix | RenderTransform [get, set] |
| Matrix | GlobalTransform [get] |
| float | GlobalScale [get] |
| Matrix | InvertedGlobalTransform [get] |
| BoundingRectangle | GlobalBounds [get] |
| Color | ColorTransform [get, set] |
| Color | GlobalColorTransform [get] |
| virtual string | Name [get, set] |
| object | Tag [get, set] |
| virtual bool | IsVisible [get, set] |
| virtual bool | IsEnabled [get, set] |
| virtual bool | IsHitTestVisible [get, set] |
| bool | IsVisibleGlobal [get] |
| bool | IsEnabledGlobal [get] |
| bool | ClampToBounds [get, set] |
| virtual Vector2 | Margin [get, set] |
| virtual WidgetAlignment | HorizontalAlignment [get, set] |
| virtual WidgetAlignment | VerticalAlignment [get, set] |
| Vector2 | ActualSize [get] |
| Vector2 | DesiredSize [get, set] |
| Vector2 | ParentDesiredSize [get] |
| bool | IsUpdateEnabled = true [get, set] |
| bool | IsDrawEnabled = true [get, set] |
| bool | IsDrawRequired [get, set] |
| bool | IsOverdrawRequired [get, set] |
| XElement | Style [set] |
| ContainerWidget | ParentWidget [get, set] |
| Widget | RootWidget [get] |
| ManageContentScreen.ManageContentScreen | ( | ) |

|
virtual |
|
static |


|
virtual |
|
virtual |
| void ManageContentScreen.UpdateList | ( | ) |


| bool ManageContentScreen.changeed = false |
|
static |
| BlocksTexturesCache ManageContentScreen.m_blocksTexturesCache = new() |
| ButtonWidget ManageContentScreen.m_changeFilterButton |
| CharacterSkinsCache ManageContentScreen.m_characterSkinsCache = new() |
| ListPanelWidget ManageContentScreen.m_contentList |
| ButtonWidget ManageContentScreen.m_deleteButton |
| ExternalContentType ManageContentScreen.m_filter |
| LabelWidget ManageContentScreen.m_filterLabel |
| ButtonWidget ManageContentScreen.m_uploadButton |