My Project v1
Project
载入中...
搜索中...
未找到
Game.WorldsManager

静态 Public 成员函数

static void Initialize ()
 
static string ImportWorld (Stream sourceStream)
 
static void ExportWorld (string directoryName, Stream targetStream)
 
static void DeleteWorld (string directoryName)
 
static void RepairWorldIfNeeded (string directoryName)
 
static void MakeQuickWorldBackup (string directoryName)
 
static bool SnapshotExists (string directoryName, string snapshotName)
 
static void TakeWorldSnapshot (string directoryName, string snapshotName)
 
static void RestoreWorldFromSnapshot (string directoryName, string snapshotName)
 
static void DeleteWorldSnapshot (string directoryName, string snapshotName)
 
static void UpdateWorldsList ()
 
static bool ValidateWorldName (string name)
 
static WorldInfo GetWorldInfo (string directoryName)
 
static WorldInfo CreateWorld (WorldSettings worldSettings)
 
static void ChangeWorld (string directoryName, WorldSettings worldSettings)
 
static string GetUnusedWorldDirectoryName ()
 
static void RecursiveEnumerateDirectory (string directoryName, List< string > files, List< string > directories, Func< string, bool > filesFilter)
 
static XElement GetGameInfoNode (XElement projectNode)
 
static XElement GetSubsystemNode (XElement projectNode, string subsystemName)
 
static XElement GetSubsystemNode (XElement projectNode, string subsystemName, bool throwOnError)
 保证和旧引用的兼容性,这里不使用默认参数
 
static XElement GetPlayersNode (XElement projectNode)
 
static XElement GetProjectNode (WorldInfo worldInfo)
 
static void PackWorld (string directoryName, Stream targetStream, Func< string, bool > filter, bool embedExternalContent)
 
static void UnpackWorld (string directoryName, Stream sourceStream, bool importEmbeddedExternalContent)
 
static void DeleteWorldContents (string directoryName, Func< string, bool > filter)
 
static string MakeSnapshotFilename (string directoryName, string snapshotName)
 
static bool TestXmlFile (string fileName, string rootNodeName)
 

静态 Public 属性

static List< WorldInfom_worldInfos = []
 
static ReadOnlyList< string > m_newWorldNames
 
static string WorldsDirectoryName = ModsManager.WorldsDirectoryName
 
const int MaxAllowedWorlds = 30
 
static bool Loaded = false
 

属性

static ReadOnlyList< string > NewWorldNames [get]
 
static ReadOnlyList< WorldInfoWorldInfos [get]
 

事件

static Action< string > WorldDeleted
 

成员函数说明

◆ ChangeWorld()

static void Game.WorldsManager.ChangeWorld ( string directoryName,
WorldSettings worldSettings )
static
函数调用图:
这是这个函数的调用关系图:

◆ CreateWorld()

static WorldInfo Game.WorldsManager.CreateWorld ( WorldSettings worldSettings)
static
函数调用图:
这是这个函数的调用关系图:

◆ DeleteWorld()

static void Game.WorldsManager.DeleteWorld ( string directoryName)
static
函数调用图:
这是这个函数的调用关系图:

◆ DeleteWorldContents()

static void Game.WorldsManager.DeleteWorldContents ( string directoryName,
Func< string, bool > filter )
static
函数调用图:
这是这个函数的调用关系图:

◆ DeleteWorldSnapshot()

static void Game.WorldsManager.DeleteWorldSnapshot ( string directoryName,
string snapshotName )
static
函数调用图:
这是这个函数的调用关系图:

◆ ExportWorld()

static void Game.WorldsManager.ExportWorld ( string directoryName,
Stream targetStream )
static
函数调用图:
这是这个函数的调用关系图:

◆ GetGameInfoNode()

static XElement Game.WorldsManager.GetGameInfoNode ( XElement projectNode)
static
这是这个函数的调用关系图:

◆ GetPlayersNode()

static XElement Game.WorldsManager.GetPlayersNode ( XElement projectNode)
static
这是这个函数的调用关系图:

◆ GetProjectNode()

static XElement Game.WorldsManager.GetProjectNode ( WorldInfo worldInfo)
static
这是这个函数的调用关系图:

◆ GetSubsystemNode() [1/2]

static XElement Game.WorldsManager.GetSubsystemNode ( XElement projectNode,
string subsystemName )
static
函数调用图:
这是这个函数的调用关系图:

◆ GetSubsystemNode() [2/2]

static XElement Game.WorldsManager.GetSubsystemNode ( XElement projectNode,
string subsystemName,
bool throwOnError )
static

保证和旧引用的兼容性,这里不使用默认参数

◆ GetUnusedWorldDirectoryName()

static string Game.WorldsManager.GetUnusedWorldDirectoryName ( )
static
这是这个函数的调用关系图:

◆ GetWorldInfo()

static WorldInfo Game.WorldsManager.GetWorldInfo ( string directoryName)
static
函数调用图:
这是这个函数的调用关系图:

◆ ImportWorld()

static string Game.WorldsManager.ImportWorld ( Stream sourceStream)
static
函数调用图:
这是这个函数的调用关系图:

◆ Initialize()

static void Game.WorldsManager.Initialize ( )
static
函数调用图:
这是这个函数的调用关系图:

◆ MakeQuickWorldBackup()

static void Game.WorldsManager.MakeQuickWorldBackup ( string directoryName)
static
这是这个函数的调用关系图:

◆ MakeSnapshotFilename()

static string Game.WorldsManager.MakeSnapshotFilename ( string directoryName,
string snapshotName )
static
这是这个函数的调用关系图:

◆ PackWorld()

static void Game.WorldsManager.PackWorld ( string directoryName,
Stream targetStream,
Func< string, bool > filter,
bool embedExternalContent )
static
函数调用图:
这是这个函数的调用关系图:

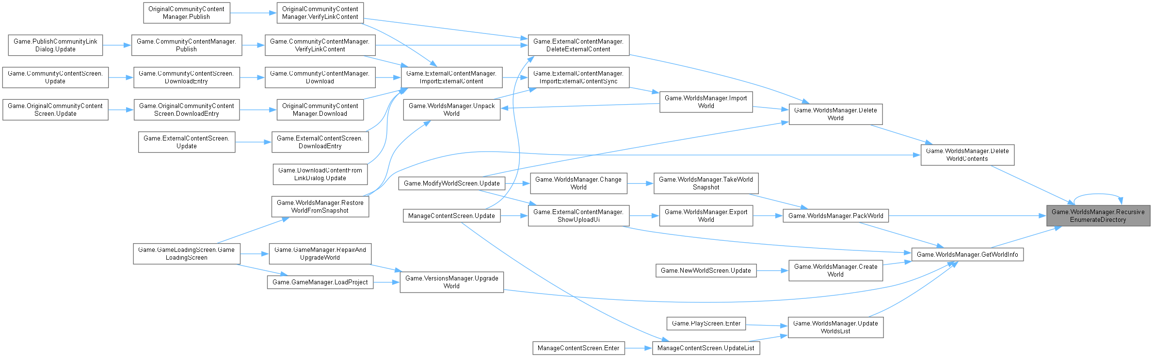
◆ RecursiveEnumerateDirectory()

static void Game.WorldsManager.RecursiveEnumerateDirectory ( string directoryName,
List< string > files,
List< string > directories,
Func< string, bool > filesFilter )
static
函数调用图:
这是这个函数的调用关系图:

◆ RepairWorldIfNeeded()

static void Game.WorldsManager.RepairWorldIfNeeded ( string directoryName)
static
函数调用图:
这是这个函数的调用关系图:

◆ RestoreWorldFromSnapshot()

static void Game.WorldsManager.RestoreWorldFromSnapshot ( string directoryName,
string snapshotName )
static
函数调用图:
这是这个函数的调用关系图:

◆ SnapshotExists()

static bool Game.WorldsManager.SnapshotExists ( string directoryName,
string snapshotName )
static
函数调用图:
这是这个函数的调用关系图:

◆ TakeWorldSnapshot()

static void Game.WorldsManager.TakeWorldSnapshot ( string directoryName,
string snapshotName )
static
函数调用图:
这是这个函数的调用关系图:

◆ TestXmlFile()

static bool Game.WorldsManager.TestXmlFile ( string fileName,
string rootNodeName )
static
这是这个函数的调用关系图:

◆ UnpackWorld()

static void Game.WorldsManager.UnpackWorld ( string directoryName,
Stream sourceStream,
bool importEmbeddedExternalContent )
static
函数调用图:
这是这个函数的调用关系图:

◆ UpdateWorldsList()

static void Game.WorldsManager.UpdateWorldsList ( )
static
函数调用图:
这是这个函数的调用关系图:

◆ ValidateWorldName()

static bool Game.WorldsManager.ValidateWorldName ( string name)
static
这是这个函数的调用关系图:

类成员变量说明

◆ Loaded

bool Game.WorldsManager.Loaded = false
static

◆ m_newWorldNames

ReadOnlyList<string> Game.WorldsManager.m_newWorldNames
static

◆ m_worldInfos

List<WorldInfo> Game.WorldsManager.m_worldInfos = []
static

◆ MaxAllowedWorlds

const int Game.WorldsManager.MaxAllowedWorlds = 30
static

◆ WorldsDirectoryName

string Game.WorldsManager.WorldsDirectoryName = ModsManager.WorldsDirectoryName
static

属性说明

◆ NewWorldNames

ReadOnlyList<string> Game.WorldsManager.NewWorldNames
staticget

◆ WorldInfos

ReadOnlyList<WorldInfo> Game.WorldsManager.WorldInfos
staticget

事件说明

◆ WorldDeleted

Action<string> Game.WorldsManager.WorldDeleted
static

该类的文档由以下文件生成: