|
My Project v1
Project
|
静态 Public 成员函数 | |
| static void | Initialize () |
| static bool | IsBuiltIn (string name) |
| static ? PlayerClass | GetPlayerClass (string name) |
| static string | GetFileName (string name) |
| static string | GetDisplayName (string name) |
| static DateTime | GetCreationDate (string name) |
| static Texture2D | LoadTexture (string name) |
| static string | ImportCharacterSkin (string name, Stream stream) |
| static void | DeleteCharacterSkin (string name) |
| static void | UpdateCharacterSkinsList () |
| static Model | GetPlayerModel (PlayerClass playerClass) |
| static Model | GetOuterClothingModel (PlayerClass playerClass) |
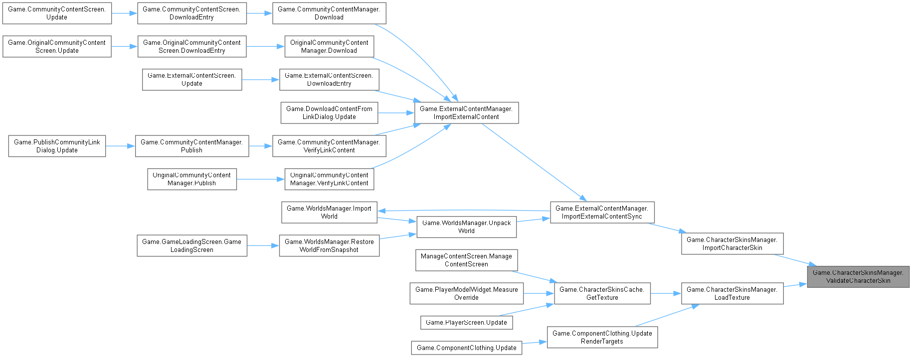
| static void | ValidateCharacterSkin (Stream stream) |
静态 Public 属性 | |
| static List< string > | m_characterSkinNames = [] |
| static Dictionary< PlayerClass, Model > | m_playerModels = [] |
| static Dictionary< PlayerClass, Model > | m_outerClothingModels = [] |
属性 | |
| static ReadOnlyList< string > | CharacterSkinsNames [get] |
| static string | CharacterSkinsDirectoryName [get] |
事件 | |
| static Action< string > | CharacterSkinDeleted |
|
static |


|
static |


|
static |


|
static |


|
static |


|
static |

|
static |


|
static |


|
static |

|
static |

|
static |


|
static |

|
static |

|
static |
|
static |
|
static |
|
staticget |
|
staticget |
|
static |